在TikTok电商运营中,账号安全是商家最核心的痛点。频繁的封号与限流不仅影响业务连续性,更直接冲击营收根基。本文将按清晰步骤与实战建议,告诉你静态住宅IP为什么有效、如何部署以及实操注意事项,帮助你把风险降到最低、把生意做得更稳。
一、使用静态IP避免封号与账号限制
在TikTok商家运营中,封号与账号限制是常见且致命的问题。在众多网络解决方案中,静态住宅IP是TikTok跨境商家的最优选择——它能有效模拟真实用户网络环境,显著降低平台风控触发概率,为账号提供持续稳定的运营基础。
例如LycheeIP提供的静态住宅代理服务,就是专门针对此类需求设计的解决方案。

二、静态IP能帮助避免封号
静态住宅IP来自真实家庭ISP并且长期不变,能模拟真实用户的网络行为。其关键优势在于:
1、一致性与信任度高:长期使用同一IP建立“历史记录”,平台更容易认定为正常用户行为。
2、匿名但真实:住宅IP不像机房IP那样易被识别为代理或数据中心,从而降低被系统标记的概率。
3、减少异常登录特征:频繁变换IP、地区或设备会触发平台风控;静态IP能维持IP稳定性,减少异常特征。
4、便于分账号管理:为每个重要账号分配独立静态IP,避免同IP多账号并发操作导致关联封禁。
5、简单比喻:静态IP就是给每个账号配备一个“家庭地址”,让平台觉得这是一个真实、稳定的用户在长期使用。

三、静态IP在TikTok商家的典型应用场景
理解了静态IP的工作原理,接下来我们看看它在实际业务中的具体应用👇:
1、账号注册与实名认证:使用静态住宅IP完成注册、资料填写与实名认证,可减少初期被判异常的几率。
2、日常运营(发视频/回评):稳定的登录环境降低风控误判,保持内容投放连续性。
3、广告投放与多账号管理:在进行广告测试或多账号投放时,用静态IP划分环境,保证数据与账号隔离。
4、跨境运营:选取目标市场对应地区的住宅IP,可降低地域不一致带来的风控风险。
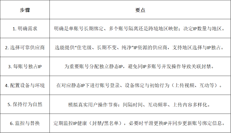
四、TikTok账号正确选用与部署静态IP步骤
明确了应用场景后,系统性的部署方案是确保效果的关键👍。

五、实战最佳实践
掌握了部署方法,以下实战经验将帮助您进一步提升运营安全性。
✅ 账户分层管理:把高价值账号与低风险测试账号分开,分别使用不同IP池与网络环境。
✅ 设备信息一致性:尽量保持设备指纹、操作系统与浏览器插件信息与IP所属地区一致,减少异常信号。
✅ 稳步增加行为强度:新账号不要短期内做大量关注、私信或引导外链,先建立正常使用历史。
✅ 避免同时间段多账号同IP操作:即使是住宅IP也应避免在同一时间大量并发操作多个账号。
✅ 结合其他安全措施:启用2FA、绑定手机号与邮箱、合规内容策略,IP只是风控链上的一环。
✅ 日志与监控:记录每次IP更换、登录时间、异常提示,便于快速回溯与调整策略。
六、总结
对于TikTok商家而言,静态住宅IP是降低封号风险与保持账号稳定运营的基石之一——它能模拟真实用户环境、减少异常信号,并在多账号与跨境运营中发挥关键作用。但要取得长期效果,静态IP必须与合规的运营策略、设备指纹管理与持续监控结合使用。